中国官网
美国官网
日本官网
登陆
/
注册
新闻资讯
经销商查询
产品中心
高精度3D全站仪及测量机器人
专业测量全站仪
GNSS/融合测量系统
水准仪
行业应用
监测
钢结构精度管理
工业测量
隧道断面测量与分析
矿山测量
超长顶管施工
其他
关于我们
公司简介
品牌历史
博物馆
联系我们
礼品定制
人才招聘
下载中心
资料下载
视频分享
客户中心
服务网点
售后注册
服务条款
Menu
导航
产品中心
返回
高精度3D全站仪及测量机器人
专业测量全站仪
GNSS/融合测量系统
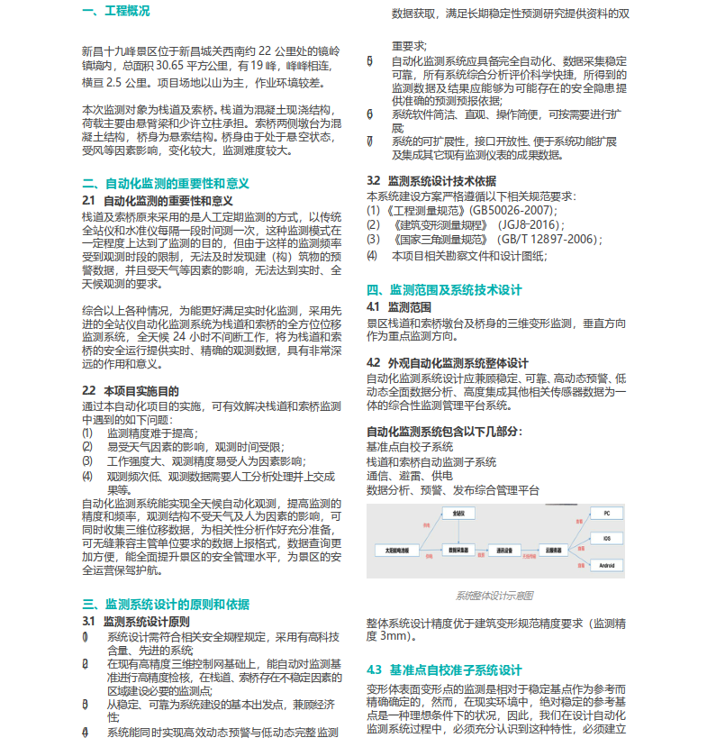
水准仪
行业应用
返回
监测
钢结构精度管理
工业测量
隧道断面测量与分析
矿山测量
超长顶管施工
其他
关于我们
返回
公司简介
品牌历史
博物馆
联系我们
礼品定制
人才招聘
下载中心
返回
资料下载
视频分享
客户中心
返回
服务网点
售后注册
服务条款
登陆
/
注册
新闻资讯
经销商查询
新昌十九峰景区栈道、索桥自动化变形监测方案
在线售后注册
亲爱的索佳用户:
感谢您选择我们的产品和服务,为保障您的权益,请您务必在收到仪器后的五个工作日内完成在线产品售后注册!谢谢您的信任!
点击注册
用户登陆
用户名
密码
记住密码
注册
|
忘记密码